设计、网站、推广
始于2004年
当前位置:首页 > 行业动态

饿了么全面整合百度外卖:派驻CEO 收回财权

发表日期:2017-9-16 作者来源:派谷网络 浏览次数:

    9 月 15 日,腾讯科技从接近饿了么的人士处了解到,今日饿了么发布内部邮件,宣布了与百度外卖整合的最新进展。

    邮件显示,原百度外卖CEO巩振兵调任为百度外卖董事长,负责集团及百度外卖战略布局及关键业务梳理。而百度外卖的实际业务运作,将由新任命的CEO魏海负责,其同时将负责百度外卖业务及双品牌战略落地工作;百度外卖其他管理层人员任用保持不变。

    在业务及架构层面,百度外卖零售渠道团队和医疗健康业务团队融合至集团新零售BU;百度外卖TPU和饿了么北京研发中心合并为北京技术中心,张雪峰兼任北京技术中心负责人;百度外卖财务、采购、预算管理、法务部门融合至集团财务部。

    上月 24 日,饿了么宣布合并百度外卖。合并完成后,百度外卖成为饿了么的全资子公司。百度外卖仍以独立的品牌和运营体系发展,包括管理层在内的人员架构保持不变。

    随后,饿了么给百度外卖员工安置方案被流出:百度外卖期权全部作废;给予核心员工一定奖励金,奖金在 12 个月内分两笔发放;未来会重新谈饿了么的期权分配,数量根据饿了么标准来定;人员所有待遇维持不变。

    资料显示新任百度外卖CEO魏海,原为饿了么商业分析副总裁,随着实际业务操盘手的变更,意味着饿了么对百度外卖的整合已经进入实际阶段。

    以下为饿了么内部邮件全文:

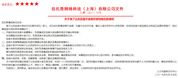
    关于饿了么和百度外卖组织架构融合的通知

    拉扎斯集团各位伙伴:

    饿了么和百度外卖 8 月 24 日宣布成为一家人,同为拉扎斯集团旗下品牌,为最大化合并价值,整合上海北京双中心优势资源,在保持百度外卖品牌及业务独立运营的前提下,现对集团部分组织架构调整如下:

    一、巩振兵担任百度外卖董事长,负责集团及百度外卖战略布局及关键业务梳理;

    任命魏海为百度外卖CEO,负责百度外卖业务及双品牌战略落地工作;

    百度外卖其他管理层人员任用保持不变。

    二、百度外卖零售渠道团队和医疗健康业务团队融合至集团新零售BU。

    三、百度外卖TPU和饿了么北京研发中心合并为北京技术中心,张雪峰兼任北京技术中心负责人;

    戴少伟除负责现有业务领域,同时负责集团新零售产品研发相关工作;

    崔代锐除负责现有业务领域,同时负责集团即时配送研发相关工作;

    任命蒋凡为北京技术中心技术委员会主席、首席架构师、集团高级科学家,统筹规划北京技术中心技术架构,参与集团技术架构工作。

    四、百度外卖财务、采购、预算管理、法务部门融合至集团财务部。

    本次组织架构融合是饿了么和百度外卖互帮互助、形成1+1> 2 协同效应的第一步。组织的融合关键在人的融合,优势资源的极致发挥也赖于人才效用的最大化,集团将继续以公平的机制和最大的诚意留住人才,用好人才,营造心情舒畅、人尽其才的干事氛围。

    兄弟同心,其利断金。望全体伙伴以全集团大局为重,蓝红携手,彼此信任,以创新科技打造全球领先的本地生活平台。

    人力与服务交付中心

    二〇一七年九月十五日

本文章系本站编辑转载,转载目的在于传递更多信息,并不代表本网赞同其观点和对其真实性负责。如涉及作品内容、版权和其它问题,请在30日内与本站联系,我们将在第一时间删除内容!

相关网站设计案例

相关推荐新闻
网站建设解决方案